Reviewer Guidelines
Manuscripts submitted for publication in Bentham OPEN journals are subjected to single blind peer-review. Single blind reviewing protects the identity of the reviewers by not disclosing their names to the authors. The anonymity of reviewers ensures objective and unbiased assessment of the manuscript by reviewers.
Reviewers are advised to consider the following important aspects of a manuscript when conducting the review.
1. Reporting of Original Results:
The results reported in the manuscript must be original and authentic work of the authors. They should be devoid of any plagiarism and the material should not have been published earlier. Studies which report some reproduced results, for example a new clinical trial, may also be considered for publication.
2. Experiments and Analyses:
Experiments and other analyses should meet the recognized technical standards and must be described systematically. The research presented in a manuscript should facilitate in reaching accurate conclusions from the statistics. Methods and experiments as well as reagents should be documented in detail.
3. Interpretation of Results:
Authors should present and interpret the results and conclusions in an appropriate and comprehensive manner, clearly explaining the results and outcomes of their study. Incomplete interpretation of results may result in rejection of the manuscript.
4. Language of Composition:
The manuscript should be written in English in a clear, direct and active style, free from grammatical errors and other linguistic inconsistencies. All pages should be numbered sequentially, facilitating the reviewing and editing of the manuscript. Authors should seek professional assistance for correction of grammatical, scientific and typographical errors before submission of the revised version of the article for publication. Professional editing services may also be sought by the team available at Bentham Open at an extra charge.
5. Experiments involving Humans and Animals:
The research must meet the highest applicable international standards of the ethics of experimentation and research integrity. A brief description on ethical guidelines is given in the ‘Instructions for Authors’ of every journal published by Bentham OPEN.
6. Reporting guidelines (e.g. CONSORT, MIAME, STROBE, EQUATOR) and Community Standards for Data:
The manuscript should adhere to suitable reporting guidelines (e.g. CONSORT, MIAME, STROBE, EQUATOR) and community standards for data availability. Bentham OPEN seeks to disseminate research and therefore stipulates that the public deposition of data is as per the followed standards (for example gene sequences, microarray expression data, and structural studies). Other similar standards that may be applicable should also be followed.
IMPORTANT POINTS TO CONSIDER
Reviewers are expected to provide advice on the following points in their review reports:
- Is the manuscript written comprehensively enough to be understandable? If not, how could it be improved?
- Have adequate proofs been provided for the declarations?
- Have the authors addressed the previous findings fairly?
- Does the paper offer enough details of its methodology to reproduce the experiments?
- Bentham OPEN encourages authors to publish detailed protocols as supporting information online. Do any particular methods used in the manuscript warrant such a protocol?
PROMPT REVIEW
The reviewers should provide their reports in a timely fashion, since a prompt review leads to the timely publication of a manuscript. This is beneficial not only for the authors but for the scientific community as well.
DISCOUNT OFFER
Peer reviewers who have submitted timely, constructive peer reviews are eligible for a 50% discount on articles submitted within 12 months of their peer review.
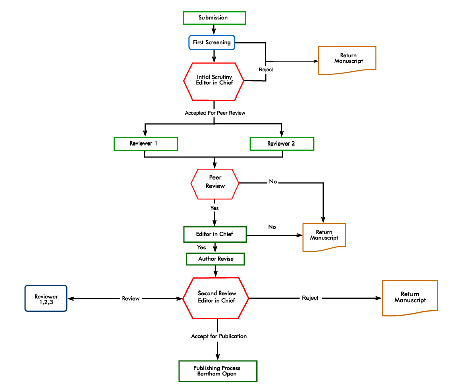
REVIEWING PROCESS FLOW CHART:











